BU Lettres-Sciences humaines et sociales
Section outline
-
Cette page présente une sélection de ressources pour vous aider dans vos recherches documentaires.
helene.paillot@univ-nantes.fr (formations BU), valerie.schietecatte@univ-nantes.fr (fonds documentaire BU), marie.arbelot@univ-nantes.fr (fonds documentaire Bib Sociologie)Si vous souhaitez nous écrire à propos de cette page :
dernière mise à jour : 08/03/2023
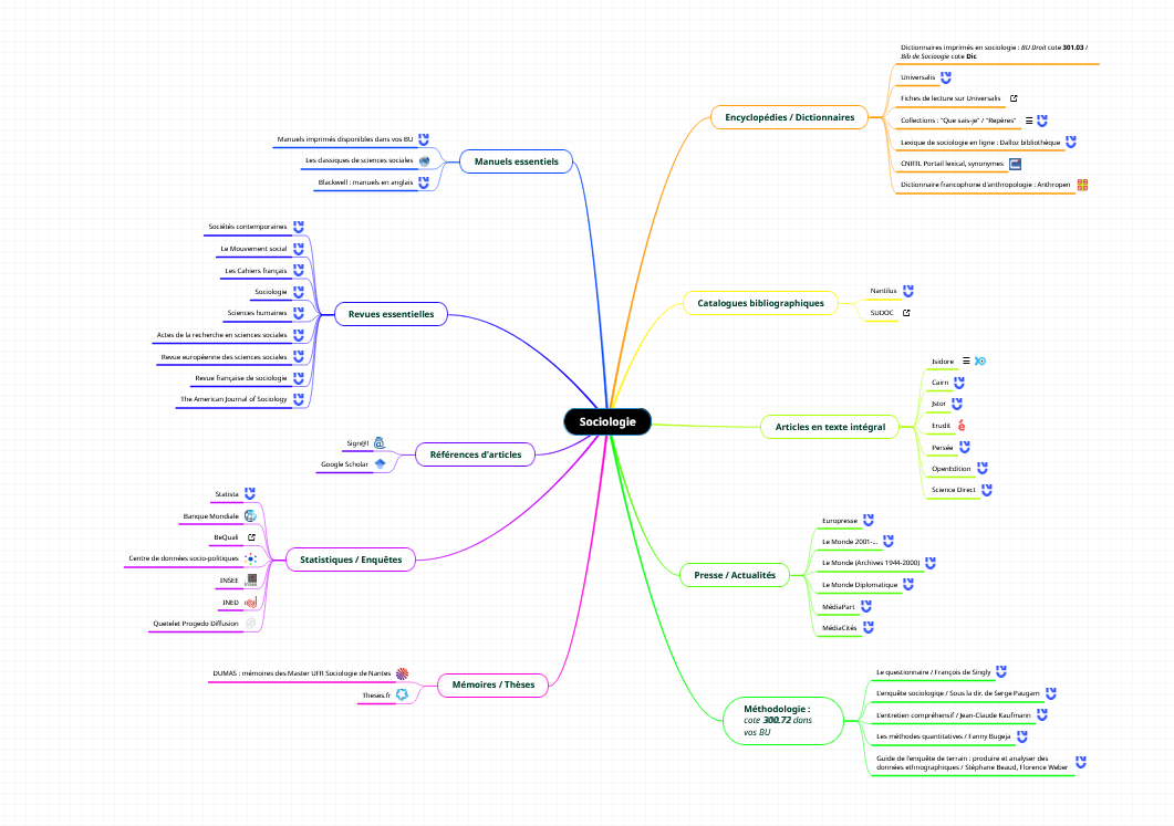
Carte mentale sociologie [ vers la carte interactive ]
-
Sommaire
-
Les ouvrages de sociologie se trouvent au rez-de-chaussée de la BU Droit.
-
La bibliothèque de sociologie Frédéric Mollé se trouve au 2ème étage du bâtiment Tertre.
-
Dictionnaires et ouvrages essentiels
-
Dictionnaires et encyclopédies
- Dictionnaires imprimés de Sociologie : en
BU Droit, cote 301.03 ; à la Bibliothèque de Sociologie F. Mollé, cote Dic
- Universalis : Encyclopédie
généraliste de langue française, avec environ 30 000 articles et
17 000 médias (en ligne)
- Lexique de sociologie en ligne Dalloz (en ligne)
Ouvrages de référenceCes quelques ouvrages (liste non exhaustive) sont disponibles en bibliothèque ou pour certains accessibles en ligne après identification depuis votre compte sur Nantilus (en savoir plus sur les modalités d'accès distant) :
- Introduction à la sociologie par 6 grands auteurs : Bourdieu, Godbout, Goffman, Sennett, Tönnies, Weber / Rigaux N., De Boeck supérieur
- Précis de sociologie / Riutort P., éd. PUF
- Réussir sa licence de sociologie / Hampartzoumian S., éd. Studyrama
- Apprendre la sociologie par l'exemple/ Singly F. de, éd. A. Colin
- 100 fiches pour comprendre la sociologie / Montoussé
- Je réussis en socio / Martin O. Brun E., Mathieu-Fritz A., éd. A. Colin
- Les ficelles du métier : comment conduire sa recherche en sciences sociales de Howard Saul Becker – Ed. La découverte
- Guide de l'enquête de terrain : produire et analyser des données ethnographiques de Stéphane Beaud et Florence Weber – Ed. La découverte
- Dictionnaires imprimés de Sociologie : en
BU Droit, cote 301.03 ; à la Bibliothèque de Sociologie F. Mollé, cote Dic
-
Revues de référence
-
La plupart de ces revues sont consultables en ligne depuis votre compte Nantilus. Certaines sont aussi consultables en version imprimée.
-
Bases de données
-
-
Les bases en SHS :
En libre accès :- Cairn Plateforme de revues, magazines et d'ebooks francophones en sciences humaines et sociales dont les collections Que sais-je ? et Repères.
Articles et chapitres de livres en texte intégral, téléchargeables.
- JSTOR Archives numériques de revues en mathématiques, statistiques, arts, sciences humaines et sociales, droit (la plupart des articles
sont en anglais).
-
- Isidore (recherche d’articles scientifiques en accès ouvert en Sciences humaines et Sociales, avec accès au texte intégral, interroge à la fois Cairn, Persée, Erudit, OpenEdition, HAL, theses, et permet de filtrer par discipline, date, auteur. Veille : Création de compte gratuit, veille sur les auteurs, alerte sur les recherches enregistrées)
- Persée Portail français de revues et d'ebooks (actes de colloques, thèses, anthologies, travaux scientifiques etc.) en sciences humaines et
sociales
- OpenEdition Plateforme permettant l'accès aux portails OpenEdition Journals, OpenEdition Books (accès partiel), Hypotheses.org, Calenda dans le domaine des sciences humaines et sociales
- Érudit Plateforme de recherche à du contenu de haut niveau dans plus de 30 disciplines des sciences humaines et sociales : des revues savantes et culturelles, des livres, des actes, des mémoires et des thèses, ainsi que différents documents et données de recherche. C’est le plus important diffuseur de ressources francophones en SHS d’Amérique du Nord.
- Social Science Open Access Repository
(SSOAR) : Archive ouverte dans le domaine des sciences sociales (interface en anglais ou allemand).
- Les classiques des sciences sociales Bibliothèque numérique francophone spécialisée en Sciences Humaines et sociales. Textes classiques et contemporains
-
Sociologie : liste de revues en ligne à télécharger (source : Université de Neuchâtel)
-
Bases et moteur de recherche anglophones pluridisciplinaires :
En libre accès :- ScienceDirect Plateforme multidisciplinaire de revues et ebooks de l'éditeur Elsevier-Masson
- WILEY online library Accès au texte intégral de près de 2 500 revues de niveau recherche dans toutes les thématiques
- Blackwell Reference, livres numériques en ligne
- ISTEX (collections rétrospectives de la littérature scientifique dans toutes les disciplines (accès par licence nationale, pour l'enseignement supérieur)
- International bibliography of sociology Base de données documentaire internationale, dédiée principalement à l'anthropologie, l'ethnologie, les sciences politiques, et les études culturelles. Elle signale notamment les articles provenant de plus de 2 800 revues académiques avec accès au texte intégral selon les cas
- Google Scholar Moteur de recherche de travaux académiques. Il inventorie des articles approuvés ou non par des comités de lecture, des thèses de type universitaire, des citations ou encore des livres scientifiques. Accès au texte intégral pour les abonnements de la BU (Paramètres : lien vers les bibliothèques : Université Nantes). Veille : alerte mail
- Base : (Bielefeld Academic Search Engine) est l’un des moteurs de recherche les plus puissants au monde. Il moissonne une très grande quantité de bases de données académiques en libre accès. BASE est géré par la Bibliothèque de l’Université de Bielefeld
- JURN Moteur de recherche en anglais sur les périodiques en libre accès
-
Références d'articles pluridisciplinaires (sans texte intégral) :
Avec abonnement de l'université, accessibles depuis votre compte Nantilus :
- Scopus Base de données pluridisciplinaires de résumés et de citations de publications scientifiques de l'éditeur Elsevier
- Web of science Plateforme (produite par la société Clarivate Analytics) donnant accès à de nombreuses références d’articles scientifiques, d’actes
de conférences et de livres. Un lien vers le texte intégral est souvent disponible
En libre accès :
- HAL-SHS : archive ouverte pluridisciplinaire de la recherche française avec une partie en texte intégral dans toutes les disciplines des sciences humaines et de la société.
-
Pascal
et Francis : archive des bases de données bibliographiques PASCAL et FRANCIS en sciences exactes, humaines et sociales, produites par l’Inist-CNRS entre 1972 et 2015
- Sign@l : Signalement des contenus de périodiques en sciences humaines et sociales et sciences politiques
- Mir@bel : répertoire qui indique, pour les 2200 revues recensées, où trouver en ligne le texte intégral des articles, les sommaires des numéros, les résumés des articles et les références bibliographiques
-
Les bibliothèques ressources en SHS :
- Les centres de ressources sur le genre
- La sociologie à Science Po
- A la BnF : http://bnf.libguides.com/societesendebats
-
-
Statistiques et enquêtes
-
Accessible sur abonnement, depuis votre compte Nantilus :
- Statista Portail de statistiques et de données de marché. La base donne accès à plus de 1,5 million de données sur plus de 80.000 thèmes, à des infographies et des études diverses. Les données sont issues de plus de 18.000 sources (entre 300 et 500 nouvelles statistiques sont mises en ligne chaque jour)
Portails statistiques en libre accès :Banque mondiale catalogue de données qui permet d'accéder à plus de 8 000 indicateurs provenant de l'ensemble des sources de données de la Banque mondiale. La recherche s'effectue par pays, type d'indicateurs ou thème
BeQuali Banque d'enquêtes qualitatives en sciences humaines et sociales, développée par le Centre de données socio-politiques)
Centre de données socio-politiques Entrepôt de données d'enquêtes qualitatives et quantitatives en SHS, accompagnement à la production de données, site développé par Science-Po et le CNRS
INSEE Organisme statistique officiel français, propose un grand nombre d'informations et de ressources documentaires en ligne (par exemple l'édition annuelle de "France-portrait social")
- INED Institut national d'études démographiques
- Quetelet Progedo Diffusion Catalogue de données statistiques françaises en sciences humaines et sociales pour la recherche.
-
La recherche : thèses, mémoires, publications des chercheurs de Nantes Université
-
Chercher une publication de chercheurs de Nantes Université
- HAL CENS : archive ouverte pluridisciplinaire de la recherche française, HAL-NANTES-UNIVERSITE contient les travaux scientifiques des chercheurs et
des laboratoires de l'Université de Nantes. La collection HAL-CENS regroupe les publications des chercheur·e·s rattaché·e·s au Centre Nantais de Sociologie.
Chercher un mémoire du Centre nantais de sociologie
- DUMAS
(Dépôt Universitaire de Mémoires Après Soutenance) est un portail
d'archives ouvertes de travaux d'étudiants à partir de bac+4, validés
par un jury
Chercher une thèse de doctorat
- Thèses.fr Moteur de recherche des thèses de doctorat françaises, le site theses.fr a pour objet de donner sur le web un point d’entrée à toutes les thèses de doctorat en cours de préparation en France, à toutes les thèses de doctorat soutenues en France, quel que soit le support matériel de la thèse (document papier, numérique, édition commerciale…) et aux personnes et organismes en lien avec ces thèses
- DART – Europe Portail européen de thèses en ligne, Dart-Europe est un partenariat de bibliothèques de recherche et de consortium de bibliothèques qui œuvrent ensemble pour améliorer l’accès aux thèses européennes
- HAL CENS : archive ouverte pluridisciplinaire de la recherche française, HAL-NANTES-UNIVERSITE contient les travaux scientifiques des chercheurs et
des laboratoires de l'Université de Nantes. La collection HAL-CENS regroupe les publications des chercheur·e·s rattaché·e·s au Centre Nantais de Sociologie.
-
Presse et ressources média
-
Les bases de presse vous permettent de suivre l’actualité nationale et internationale, chercher des articles, des podcasts, réaliser une revue de presse.
Accessibles sur abonnement depuis votre compte Nantilus :
- Europresse : Presse générale & spécialisée.
Plus de 3000 sources : presse nationale, régionale, internationale,
généraliste et spécialisée, sites web, biographies, etc.
Permet d'accéder aux grands
quotidiens nationaux : Le Monde, Le Figaro, Libération, etc.
et les quotidiens régionaux.
Titres qui font souvent des articles en lien avec la sociologie :
- Libération
- Le Monde (depuis 2001 à aujourd'hui)
- Le Monde archives (archives du quotidien de 1944 à 2000)
- L’obs
- Médiapart En lecture seule et accès à toutes les archives
- Médiacités
- La vie des idées La Vie des Idées est rattachée à l’Institut du Monde Contemporain (Collège de France)
Mooc, cours en ligne, podcasts
- Carnets de recherche Hypotheses (sur Openedition)
Mooc
My mooc Cours en sciences sociales en libre accès
Podcasts
Canal Socio Chaîne thématique dédiée à l'enseignement de la sociologie et des différents domaines de l'anthropologie.
25 images SHS La vidéothèque de la Maison des Sciences et de l’Homme Lyon St-Étienne
Collège de France Très grand nombre de cours et colloques en audio et en vidéo, notamment :
Ressources audiovisuelles du GED Condorcet Le Grand Etablissement Documentaire Campus Condorcet donne accès à l'ensemble de ses conférences en vidéo et podcast
Université Ouverte des Humanités Ressources numériques pédagogiques en SHS
Archives sonores du centre de recherche en ethnomusicologie Ce fonds d’archives sonores et audiovisuelles rassemble des enregistrements, inédits ou publiés, de musiques de tradition orale et d'enquêtes ethnographiques du monde entier, de 1900 à nos jours.
Webtv de Nantes Université Conférences grand public, colloques, entretiens avec...,
La Suite dans les idées (France Culture) "Contribuer à alimenter le débat public par les travaux les plus récents des sciences humaines et sociales : tel est l'objectif de La Suite dans les idées. Chaque samedi, La Suite dans les idées rebondit sur l’actualité des débats intellectuels et invite un chercheur à présenter ses réflexions ou ses travaux".
- Europresse : Presse générale & spécialisée.
Plus de 3000 sources : presse nationale, régionale, internationale,
généraliste et spécialisée, sites web, biographies, etc.
Permet d'accéder aux grands
quotidiens nationaux : Le Monde, Le Figaro, Libération, etc.
et les quotidiens régionaux.
-
Chercher un stage
-
Kompass Monde Annuaire mondial des entreprises et établissements, recherche par secteur et par zone géographique, contacts de dirigeants (accès Nantilus).Career center Plateforme de Nantes Université pour trouver des offres de stage et d'emploi et des conseils (accès intranet).
-